通过农业农村部官网获悉,根据中央农村工作会议、中央1号文件有关部署要求,为深化农业供给侧结构性改革,推动实施乡村振兴战略,2018年农业农村部、财政部启动农业产业强镇示范建设工作。经县(市、区)申请、省级遴选、部级审查,决定批准北京市平谷区峪口镇等254个镇(乡)开展农业产业强镇示范建设。
为确保政策有效落实,通知指出:
一、各省要充分认识和准确把握政策定位,把农业产业强镇示范建设作为引领乡村振兴的样板田来打造,推动农业大县向农业强县迈进。
二、农业产业强镇示范建设要完善利益联结机制,推动与农民建立契约型、股权型等利益联结机制,直接带动农民致富增收。要完善相关政策措施和管理办法,防止侵犯农民利益。
通知还指出,2018年中央财政农业产业强镇示范建设奖补资金已经下达。各省要根据通过审查的示范镇具体情况,按照相关因素测算下达中央财政补奖资金,其中分配给贫困县的要落实好贫困县涉农资金整合政策要求,体现带贫减贫效果。此次审查未通过的乡镇,中央财政已测算的补奖资金将在下一年度下达相关省份农业生产发展资金中作相应抵扣。
并鼓励各地整合其他相关渠道资金,聚焦产业发展的关键领域和薄弱环节加大投入力度,利用财政资金引导撬动金融、社会资本投入建设,通过政府与社会资本合作、政府购买服务、贷款贴息等方式,共同推进农业产业强镇示范发展。
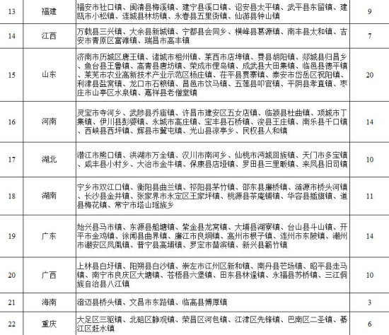
附:农业产业强镇示范建设名单:
附通知原文:
根据中央农村工作会议、中央1号文件有关部署要求,为深化农业供给侧结构性改革,推动实施乡村振兴战略,2018年农业农村部、财政部启动农业产业强镇示范建设工作。经县(市、区)申请、省级遴选、部级审查,决定批准北京市平谷区峪口镇等254个镇(乡)开展农业产业强镇示范建设,具体名单见附件。为指导各地扎实推进示范建设工作,确保政策有效落实,现将有关事项通知如下。
一、提高思想认识,准确把握政策定位
开展农业产业强镇示范建设是实施乡村振兴战略、深入推进农村产业融合发展的重大举措。各省(自治区、直辖市及计划单列市)、新疆生产建设兵团、中央直属垦区(以下简称各省)要高度重视,认真学习《农业农村部、财政部关于深入推进农村一二三产业融合发展、开展产业兴村强县示范行动的通知》(农财发〔2018〕18号)精神,明确思路,强化责任,从实施乡村振兴战略、加快推进农业农村现代化的高度,充分认识和准确把握政策定位,把农业产业强镇示范建设放到构建现代农业产业体系、生产体系、经营体系中去系统谋划,作为推动产业兴旺、城乡融合发展的重要措施来落实,作为引领乡村振兴的样板田来打造,大力培育乡土经济、乡村产业,推动农业大县向农业强县迈进,促进乡村全面振兴。
二、完善利益联结机制,带动农民致富增收
农业产业强镇示范建设要把建立完善农民利益联结机制作为重要目标,坚持实事求是、因地制宜,积极探索财政奖补资金股权量化、资源变资产、资金变股金、农民变股东等多种易操作、可持续的方式,促进农民增收致富。在发展标准化规模化种养业中,要通过加入合作社、发展订单农业、开展生产托管等方式,直接带动农民发展、直接让农民受益;在发展农产品加工营销、农业科技服务、农业休闲观光等产业中,推动与农民建立契约型、股权型等利益联结机制,让农民分享产业增值成果;在鼓励资本下乡发展农业产业中,要完善相关政策措施和管理办法,设立必要的“防火墙”,防止侵犯农民利益,确保广大农民尤其是小农户实实在在分享发展成果。
三、严格支出方向,提升资金使用效益
2018年中央财政农业产业强镇示范建设奖补资金已经下达。各省要根据通过审查的示范镇具体情况,按照相关因素测算下达中央财政补奖资金,其中分配给贫困县的要落实好贫困县涉农资金整合政策要求,体现带贫减贫效果。此次审查未通过的乡镇,中央财政已测算的补奖资金将在下一年度下达相关省份农业生产发展资金中作相应抵扣。各省要指导督促地方严格执行中央财政补奖资金支出方向,坚决杜绝用于少数几家企业的直接补助或搞平均分配“撒胡椒面”,不得用于修建楼堂馆所、培训中心、职工宿舍以及购置非生产性车辆,不得用于城乡道路建设及绿化,不得用于一般性支出。
鼓励各地整合其他相关渠道资金,聚焦产业发展的关键领域和薄弱环节加大投入力度,并利用财政资金引导撬动金融、社会资本投入建设,通过政府与社会资本合作、政府购买服务、贷款贴息等方式,共同推进农业产业强镇示范发展。
四、坚持问题导向,修改完善建设方案
农业农村部、财政部已将相关示范镇建设方案审查意见反馈各省。请各省根据审查意见和本通知要求,指导督促地方政府和有关部门抓紧修改完善建设方案,细化建设内容、实施主体、资金安排和建设进度,特别是进一步聚焦主导产业,并紧紧围绕主导产业发展二、三产业,完善与农民的利益联结机制。请各省于8月20日前将调整完善后的全部示范镇建设方案重新报送农业农村部、财政部备案,并通过农业农村部财务管理信息平台(cw.agri.cn)报送电子版。对不按要求完善建设方案的,农业农村部、财政部将予以通报并撤销示范资格,三年内不得再次申报。
五、加快建设进度,强化典型经验宣传
各省要切实抓紧推进农业产业强镇示范建设,强化各项管理措施,确保政策早见效、产业早兴旺、农民早受益;要注重梳理总结典型经验、典型模式,加强宣传引导,全面展示农业产业强镇示范建设成效。农业农村部、财政部将对各省示范建设情况进行调度、督导,并适时召开现场会,组织交流推进农业产业强镇示范建设的好做法、好经验,更好地促进各地农业产业强镇示范建设工作。









京公网安备 11010502035270号