
会见难仍是现实难点惩戒存明显地域差异
律师维权惩戒需多主体多维度推进
■ 形成司法机关维护和保障律师人身权良好环境
■ 网络互动发挥全国律协各地律协作用共同维权
■ 健全完善机制将联席会议应急保障制度落实处
■ 维权惩戒制度设计应注重严管与厚爱协调发展
2018年前10个月,受理律师维权案件数量已超过2017年全年总和,会见难仍是现实难点;侵犯律师人身权的事例没有得到遏制,甚至出现一些恶性案件;各地对律师维权快速联动处置机制都有尝试和探索,但有些机制仅在一定区域内运行;近5年来,投诉受理量和作出处分决定量均呈现明显增长趋势……
《法制日报》记者近日梳理全国律师协会维护律师执业权利中心和投诉受理查处中心2018年工作通报发现,定期总结归纳律师维权惩戒情况,已经成为全国律协一项常态化工作,以此增强律师维权惩戒工作的透明度,有效指导各地律师协会维护律师权益。
律师维权惩戒数据透露出哪些问题?如何解决?惩戒工作效果如何?怎样加强?记者采访的多位业内人士认为,加强律师队伍建设、保障律师执业权利、完善律师管理制度,需要管理部门、律师协会、律师事务所以及律师自身多个维度的共同努力。他们从不同角度给出对律师严管厚爱,切实加强维权惩戒工作的建议。
少数涉众型案件、涉黑案件律师会见权无法保障,部分监察委移送检察院审查起诉的案件,律师不能及时会见犯罪嫌疑人
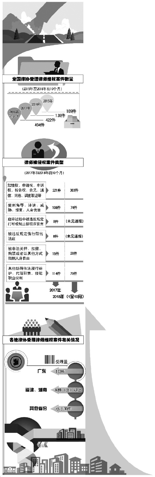
全国律师协会维护律师执业权利中心已公布的2018年前10个月工作情况显示,全国各地律师协会共受理维权案件494件,已超过2017年全年422件的受理量。
律师被侵权最多的情形有三大类,分别是知情权、申请权、申诉权以及会见、阅卷等合法执业权利受到限制、阻碍、侵害、剥夺;律师受到侮辱、诽谤、威胁、报复、人身伤害;歧视性安检等其他执业权利被侵犯情形。其中,会见难、被限制人身自由、人身伤害的案事件数量多于其他情形,但律师在庭审中被违反规定打断或者制止按程序发言以及被违反规定强行带出法庭两类侵权情形没有出现。
会见权仍是律师维权案件的难点。
维权中心的通报反映出,看守所律师会见场所严重不足,有的看守所以没有会见室或者会见室被其他单位会见人员占用为由,拒绝安排律师会见;对监视居住或在治疗期间的犯罪嫌疑人,律师的会见权基本上得不到保障;律师在年检或换证期间的会见常会受阻;各地看守所对律师会见手续要求不统一的情况普遍存在。
会见权维权案件还出现一些新情况。据全国律协通报,修改后的刑事诉讼法明确规定,侦查阶段除危害国家安全犯罪、恐怖活动犯罪、特别重大贿赂犯罪三类案件外,其他案件会见不再需要办案机关批准。但近年来发生的一些涉众型案件、涉黑案件,律师的会见权却无法得到保障。此外,部分监察委移送检察院审查起诉的案件律师不能及时会见犯罪嫌疑人。
从2018年前10个月的情况来看,侵犯律师人身权现象没有得到遏制,甚至出现一些恶性案件。如江苏润仪律师事务所律师汤某等在江阴市璜土镇处理案件时,被受害人亲属强行扣留于当地宾馆9个多小时。湖南湘楚律师事务所律师寻昔江在湖北某装饰工程设计公司洽谈法律业务时,被近500人误认为是公司员工而受到人身限制。更有甚者,2018年6月22日,湖南衡阳律师金钟在其律师事务所内被自己曾代理案件的当事人熊某连捅数刀,当场死亡。
在去年前10个月全国各地律协受理的律师维权案件中,广东以133件的受理量排在第一位,受理30件(含)以上的省份有福建、湖南,其他省份均少于30件。
“正当执业权利受到侵犯时,律师要采取积极态度解决,不能消极也不要惧怕,因为律师背后有自己的组织——律师协会,还有司法局撑腰。”深圳律协荣誉会长徐建说,从维权情况来看,司法行政机关、律师协会对维护律师执业权利高度重视,广大律师对律师协会的依靠感和信任度有所提升。
记者梳理律师人身权受到侵犯事例发现,问题主要集中于律师代理的当事人、对方代理人对律师实施的侵害。
全国律师协会分管维权工作的副会长吕红兵认为,要加大对侵权人的打击、惩处力度,律师是法律工作者,是国家法治队伍的重要一员,律师执业中的人身权神圣不可侵犯。
针对有些律师人身权受到侵害事件发生在法院内,甚至是在法庭上的情况,吕红兵认为,司法机关应加强对律师人身权的保护,形成司法机关维护和保障律师人身权的良好环境。
律师行业有“九难”,即会见难、调查取证难、阅卷难、质证难、发问难、辩护辩论难、申请难、申诉难。会见难排在首位,也是老问题。在业内人士看来,这个问题长期没有得到很好解决,与硬件建设跟不上不无关联。
北京雷腾律师事务所主任律师滕立章认为,随着远程视频会见、远程会见等技术手段的应用,律师会见权得不到保障的情况将会有所好转,这些便利措施可以在更多地方普及。
各地维护律师执业权利快速联动处置机制的建立完善发挥了积极作用,这一点得到受访者的一致肯定。
维护律师的执业权利是律师协会的首要职责。在吕红兵看来,要切实发挥律师协会的作用,尤其是律协维权中心的作用。
“维护律师的执业权利不仅是全国律协的重要职责,也是司法机关的重要职责。”吕红兵说,从个案的角度维权是必须的、必要的,更重要的是从机制、体制以及法律的角度充分维权。如维权联席会议制度、应急处置制度,这些制度都是有的,关键是落到实处。
谈及律师遇到侵权的救济机制时,吕红兵举例说,检察机关作为法律监督部门,当律师执业权利受到损害时,应开展相应的法律监督并追究责任。人大常委会作为权力机构,对法律实施进行监督负有职责,可以开展对律师法实施的监督,也可以开展对维护律师执业权利的专项监督。
“深圳律协建立了联动机制、维权中心,设有值班律师,只要发现律师执业权利受到侵害,就立刻启动联动机制。”徐建认为要“智慧维权”积极协商,良性沟通,形成合力。
滕立章说,虽然各地对快速联动处置机制都有尝试和探索,但有些机制仅在一定区域内运行,联动机制有待加强,之后再进一步通过制度常态化、固定化。
“律师的执业权利,其实是当事人的诉讼权利。”吕红兵说,为了从源头上切实维护与保障律师执业权利,全国律协认为要完善立法,包括律师法和刑事诉讼法,从立法上对律师的执业权作出更有高度、更明确的界定。
“一些与律师执业权利保障相冲突的规范性文件也应及时清理。”徐建补充道。
惩戒将影响律师的执业生涯,应设立司法救济途径,将律协内部规定上升到司法层面
记者从全国律协投诉受理查处中心工作情况通报中发现(其中8月未公布),2018年前10个月,全国各省级律师协会共接待对律师的投诉5419件,受理2591件,作出处分决定358件。
其中,接待投诉最多的为北京市,共1058件,排在其后的分别是广东945件,上海910件,其他数量较多的省份为江苏、浙江、山东、四川、河南。
统计数据表明,惩戒工作存在明显的地域差异。在列入统计数据的32个省(区、市)中,北京、上海、广东、江苏、浙江、山东等几个省份的接待、受理和处分决定数量占到全国总量的一半以上。
各类投诉情况中,律师代理不尽责、违规收案收费、违反司法行政管理或行业管理的事由排在靠前位置,此外还有违反利益冲突规定、以不正当方式影响依法办理案件、妨碍司法公正等情形。
对比近5年来,特别是2017年3月全国律协新的律师协会会员违规行为处分规则(试行)实施以来的惩戒数据可以看出,投诉受理数量和作出处分决定数量均呈明显增长趋势。
全国律协在2018年上半年律师协会惩戒工作数据统计与分析中提及,投诉受理数量和作出处分决定数量明显增长,体现出律师行业惩戒工作呈现出不断强化、细化的整体态势。各级律协不断提高认识、转变观念,增强主动发现问题和及时妥善处置问题的工作能力,切实做到有诉必接、有接必查、有查必果、有违必究。实践中,惩戒工作的依据尚需完善和细化,队伍有待规范和强化,惩戒的针对性和有效性仍需提升。
对于律师违规收案收费、利益冲突投诉较多的问题,徐建建议,律师收费机制应该更加合理化,在律协内部建立案件代理律师检索机制,避免利益冲突的发生。
在滕立章看来,在业务发展较好、律师人数相对较多的经济发达地区,针对律师和律师事务所的投诉数量也相对较多,律师维权和惩戒工作队伍、工作力度都较强,也相对规范。这些地区在开展行业惩戒工作中所遇到的矛盾、问题和实际困难相对较多,更加需要专业、稳定和经验丰富的队伍。在制度设计上,应注重“严管”与“厚爱”协调发展。
滕立章分析说,一些违规问题过去实践上也都有,但随着行业管理的逐步加强以及从业人数的快速增长,近年来被惩戒律师数量上有所上升。基于各种原因,个别律所对律师的管理较为松散,整体管理制度设计存在着与律师关系不够紧密的问题。一名律师受到惩戒,律所整体发展也会受到影响,律所应重视加强对律师执业行为的规范管理,加强对违规行为的预防和及时纠正,强化律师思想教育。
“应经常加强律师惩戒方面法律法规的宣传教育,尽量细化,让律师知道什么能做,什么不能做。”徐建说。
对律师进行惩戒是必要的,也应建立一定的程序保障。徐建介绍说,目前,各地律协惩戒委员会基本上由资深律师组成,可引入一定数量的群众作为“陪审”进行“听证”,组成人员具有更广泛的代表性,作出的处罚更容易被接受。群众看到律师协会是动真格的,可以增强他们对律师行业的满意度和对律师群体的认同感。
“律师对惩戒结果不服的,可以向上级律协申诉复议,只有吊销律师资格的情形下可以诉讼。惩戒将影响律师的执业生涯,应当设立司法救济途径。”徐建说,律师惩戒以律协内部规定为主,可以看做是“家规家法”,应当上升到司法层面。









京公网安备 11010502035270号