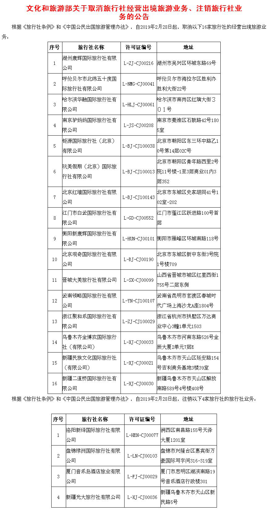
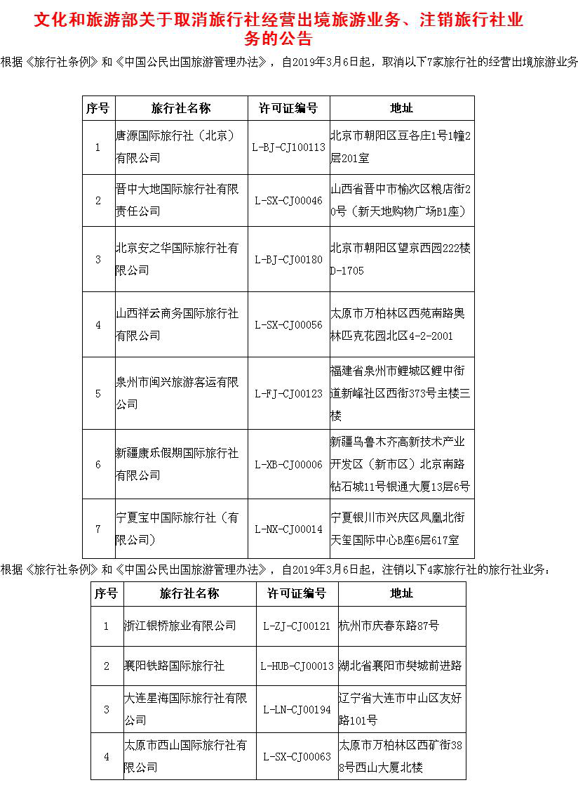
文化和旅游部近日发布公告,取消7家旅行社的经营出境旅游业务,注销3家旅行社的旅行社业务。记者注意到,截至目前,今年文化和旅游部共取消30家旅行社的出境游业务、注销11家旅行社的旅行社业务。戳图看详细黑名单。



文化和旅游部近日发布公告,取消7家旅行社的经营出境旅游业务,注销3家旅行社的旅行社业务。记者注意到,截至目前,今年文化和旅游部共取消30家旅行社的出境游业务、注销11家旅行社的旅行社业务。戳图看详细黑名单。



上一条: 河南西华:一个产粮大县的“减肥”革命
下一条: “数字中国建设峰会”专题网页联合上线启动
【关闭】