据财政部网站3月4日消息,财政部、海关总署、税务总局三部门发布关于海南自由贸易港自用生产设备“零关税”政策的通知。通知称,全岛封关运作前,对海南自由贸易港注册登记并具有独立法人资格的企业进口自用的生产设备,除法律法规和相关规定明确不予免税、国家规定禁止进口的商品,以及本通知所附《海南自由贸易港“零关税”自用生产设备负面清单》所列设备外,免征关税、进口环节增值税和消费税。
通知指出,“零关税”生产设备限海南自由贸易港符合政策规定条件的企业在海南自由贸易港内自用,并接受海关监管。因企业破产等原因,确需转让的,转让前应征得海关同意并办理相关手续。其中,转让给不符合政策规定条件主体的,还应按规定补缴进口相关税款。转让“零关税”生产设备,照章征收国内环节增值税、消费税。
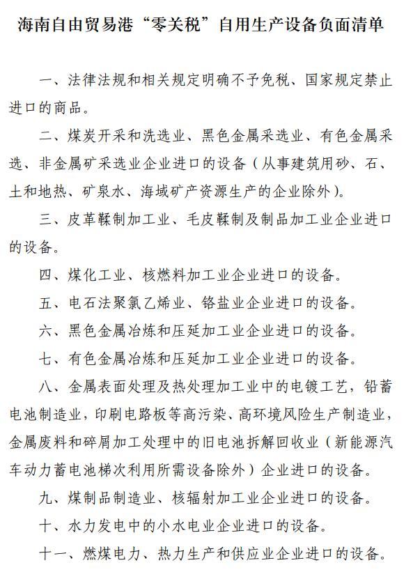
通知称,《海南自由贸易港“零关税”自用生产设备负面清单》内容由财政部、海关总署、税务总局会同相关部门,根据海南自由贸易港实际需要和监管条件进行动态调整。
附:海南自由贸易港“零关税”自用生产设备负面清单(王震)










京公网安备 11010502035270号