甘肃兰州城市学院,考生在参加美术类艺考。新华社发
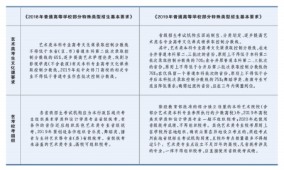
新旧艺考政策要求对比(内容来源:教育部网站)
又是一年艺考季。各大艺术院校的考场前挤满了青春洋溢的面孔。对于即将到来的笔试,他们紧张不已——有的艺术院校考“语数外”“文史哲”,有的考“文科综合知识”。人们印象中注重特长、注重个性的艺考出现重大变化。
记者走访调查发现,“文化课要求显著提高”已成为2019级艺考生面临的一大挑战。
2018年年底,教育部发布了《2019年普通高等学校部分特殊类型招生基本要求》(以下简称《要求》),对2019年高校艺术类专业招生提出一系列改革要求,其中就包括提高文化课录取分数线。此外,还有哪些新政将改变艺术人才的选拔?这些改革要求,反映了怎样的招生趋势?同时又产生了哪些问题?记者就此进行了采访、梳理。
1.文化课提分——高于二本线的70%成为“硬门槛”
“今年艺考特别重视文化课。”来自江苏的艺考生小卢目标是编导专业,从高一开始,她就关注几大艺术院校编导专业的考试内容。参加完中国传媒大学、浙江传媒学院的考试之后,她的感觉是:“很多学校会把文化课当作基础。最明显的是中国传媒大学的初试,直接就是文化课的笔试,做下来感觉不轻松”。
记者注意到,《要求》进一步提高了艺术类专业高考文化课成绩录取门槛,以未合并普通本科第二、三批次的省份为例,艺术类本科专业高考文化课录取控制分数线,在原则上不得低于本科第二批次录取控制分数线的70%。
高于二本线七成的“硬门槛”,对艺考生们来讲仅仅是“最低要求”。记者注意到,各大院校艺术类专业方向内部的文化课要求也相应提高。院校官网公布的招生简章显示,中央戏剧学院戏剧影视美术设计专业、戏剧导演方向、演出制作方向等共计8个招考方向的录取分数线较以往有所提升;北京电影学院从2015年开始提高文化课要求,文学系、导演系分别提高到本省一本线的75%、70%,录音专业提高到90%;中国传媒大学也规定所有艺考生都必须参加初试环节的文化素养基础测试,分为语数外和文史哲两种类别,考生可自主选择其中一类参加。
“诚然,艺术类人才需要天赋,但更需要扎实的文化素养基础作为支撑,否则犹如无源之水、无本之木。国家一再强调提升对艺术类考生文化素质的要求,这是尊重了艺术类人才培养的规律,而且更体现出本土的文化底蕴和内涵,唯有如此才能培养出真正优秀、有创造力、有影响力的艺术人才。”中国传媒大学电视学院党委书记曾祥敏表示。
更多观点认为,提升艺考生文化课要求,举措应该更为细化。“我认为提高艺术类的文化课成绩,应该分专业。有一些专业,比如音乐、舞蹈、美术,它强调技能和天赋,又需要花费大量时间练习基本功,对文化课要求过高是不现实的,毕竟学生精力有限。但另一些专业,比如影视编剧、导演、艺术理论,入校前的专业水平不需要太高,都是入校之后再培养。这些专业就要强调学生的文化基础和艺术感觉能力。毕竟,学会了技能技巧,到底能出什么样的作品,拼的还是文化修养以及对社会的认识深度,只有文化根基深厚才能走得更远。”北京电影学院文学系副教授刘德濒表示。
“对文化课的要求,我觉得应当有一个区分,根据院校对艺术人才的培养目标,我认为可以分为两部分,一部分是普通艺术院校,它更多是培养艺术的从业人员,还有一部分是比较顶尖的高校,更多是挖掘做艺术家的可能性。未来改革可以给学科底蕴更加深厚的院校以更多自主权,而其他学校应更倾向于对学生基础素质的考查,这可能是比较理想的状态。”北京湃乐思教育联合创始人陈晨表示。
国家教育发展研究中心研究员马陆亭认为,经过九年义务教育、普通高中阶段教育,学生应当能够达到一定的水准,具备一定的素养。而文化课成绩在一定程度上是这种素养的反映。反过来说,只有达到一定的基础,才能更好地完成之后的教育阶段,如果过多降低文化课的要求,确实会产生一种缺陷,可能对人才的未来成长不利,所以提高文化课要求反映出更加关注人的成长的改革趋势。
国家教育发展研究中心体制改革研究室主任王烽也认为,此次新规凸显了对公平和“一根准绳”的需求,而今后的改革应当进一步扩大高校自主权。“对于进入高校学习的学生,大学应当有基本的门槛,国家确实应该有一个基本要求,但是不能因为专业课突出就降低文化课要求,应适当赋予高校在降分录取方面的权力。”
2.省考得到强化——省考、校考关系有待进一步理顺
“我主要关注北京和南京的学校,最想考的是中国传媒大学文艺编导专业,但中戏和北电也想去拼一拼,免得留下遗憾。”小卢向记者透露。
抱着同样心态的考生和家长不在少数。今年艺考季,“艺考生”App瘫痪、“名校扎堆报”的问题饱受诟病。“报名难是因为很多学生考完了省考,就扎堆到有校考的一流艺术类高校‘试试运气’。”陈晨表示,这一现象与“艺考新政”有一定关系。
记者梳理发现,《要求》中除了对艺考生文化课要求提升外,校考受到了更多“限制”,省考的地位得到强化。《要求》指出,除北电、中戏为首的30所独立设置的本科艺术院校(含部分艺术类本科专业参照执行的少数高校)外,2019年高校美术学类和设计学类专业一般不组织校考;2020年起使用省级统考成绩,不再组织校考。艺术类专业点设立不足四年的高校,凡省统考涉及的专业,一律不得组织校考,应直接使用省级统考成绩。
校考和省考到底是什么关系?记者注意到:北电、中传等院校都在招生细则中明确提示考生,只有省考合格才能参加校考。“我们招生时不拿省考成绩做参考,但是招生简章要求考生必须参加省考,并取得合格证。学校在录取学生时,如果考生没有取得省考合格证,投档会受限。”刘德濒坦言。
记者从陈晨那里也证实了这一说法,“之前带过的一位辽宁考生就遇到了因为未参加戏剧影视导演方向的省统考而不给放档的情况”。
“省考在一定程度上起到了初步筛选的作用,但也有诸多需要完善之处。现在大部分学校都承认省统考,这样更显公平,同时也节省学生时间,但有些欠缺针对性。”中国传媒大学音乐与录音艺术学院副院长、录音系主任胡泽表示,“这几年我们学校报考的人数急剧增加,今年比去年翻了将近一番,所以肯定希望省考能帮助高校筛选,降低校考的压力。我们不排斥省考,只是觉得其针对性不强。因为省考对具体某一个省来说具有需求,但并不一定能够针对每个艺术类学校的培养目标进行设计,而校考更看重学生未来的发展潜质,是否与专业培养方案有一致性。在我们的面试中也发现一些考生虽然艺术等级很高,但没有灵性、没有乐感、节奏很乱,如果只保留省考取消校考,就体现不出这一针对性。”
“目前各省的省统考不统一,考法不同,而且考核内容和高校的需求存在脱节情况。比如辽宁省的省统考有戏剧影视导演,实际上考查的是其中表演的方向,而中传、北电的这一专业实际上是需要扛摄像机的,却又规定考生必须通过省统考,所以辽宁考生必须去考‘表导’方向。”陈晨表示,希望今后能改进考试的方式,使其和大多数高校的需求更加贴合。
“我认为要求全部艺考生统一参加省考,欠缺灵活性。很多考生的目标是独立招生的院校,那么,省考成绩对他们来说是无效的,因为校考还得重新考。赶到省会城市考试,会让考生徒增很多精力和费用的负担。所以我认为,这个机制应该更灵活,让那些明确了目标院校的孩子轻松一点。”刘德濒说。
既然还存在诸多弊端,为何要强化省考?记者观察到,艺考校考的公平性一度受到公众质疑,可能也是“新政”强化省考统一性的背景之一。此前艺考校考一度有“灰色产业链”产生,诸如家长想方设法找关系,辅导老师、招生中介牵线搭桥收“黑钱”,“面试官”收“过关费”,并通过考前办班泄题、考后追加招生名额等方法索贿“吸金”等现象时而见诸报端。马陆亭认为,此次对高校艺术类招生的政策调整,体现出艺考的进一步严格,有利于保证高考的严肃性,也体现了公平。“我国是一个教育大国,政策的公平应当是第一位的,首先需要保证考试制度的公平。”
有专家提出“收归自主权”的做法,能否真正解决问题?可能也存在疑问。某教育学家对记者表示,艺考乱象并非一定要依靠“上收权力”来治理,“学校可能确实存在一些自律性不足的问题,但艺术类考试是着眼于培养艺术类专业人才的,甚至是培养未来艺术家的,而越是艺术的越是个性化的,学校最能够判断学生的潜力。可能我们现在的改革还没跳出‘一放就乱,一管就死’的循环,怎样通过考试筛选出有艺术感觉的学生,还需要完善相关制度,让高校得到有效监督、形成自律。”(周世祥)









京公网安备 11010502035270号